“有志者,事竟成”,立志是人生的起跑点,“预则立,不预则废”,拥有系统的人生规划与拥有志向同等重要。在未来我们所面对的是一个充满竞争性、挑战性的社会,因此明确自己的职业目标十分重要。永利23411集团在山东艾蒙特新材料有限公司的鼎力支持下,积极开展举办2024年第一届大学生职业生涯规划大赛。
活动目的:为了更好实现以赛促学,帮助永利23411集团学生增强职业规划意识,掌握职业生涯规划的基本方法,科学制定职业生涯规划,引导大学生树立正确的成才观、就业观和择业观,科学合理规划学业与职业发展,提升就业竞争力以及更好普及大学生职业生涯发展教育,进一步提升大学生职业生涯规划能力。
活动主题:“艾蒙特”助力,生涯首航
承办单位:山东石油化工学院——化学工程学院
活动对象:2021级、2022级和2023级在校生
活动时间:2024年4月——2024年5月中旬
作品及内容要求:
参赛作品须以参赛选手本人的职业规划为主题,对自我和外部环境进行全面分析,提出自己的职业目标、发展路径和行动计划。
参赛PPT必须原创,拒绝从网上直接下载模板填充内容的参赛作品。参赛作品要求内容完整真实、简明扼要,文字表达准确、有条理。
参赛作品应涵盖自我认知、职业认知、职业目标与路径设计、规划与实施计划、评估、职业道德阐释、备选方案等内容,适当运用人才测评等分析、决策工具及丰富的事实论据,对职业规划过程详尽阐述。
参赛作品不得违反有关法律、法规以及公认的道德规范,不得侵犯他人知识产权,不得剽窃、抄袭他人作品。
大赛不要求必须使用参赛模板。
职业规划书具体内容包括:
(1)个人信息。包括:姓名、学号、学院、班级等。
(2)自我分析。包括:职业性格类型、职业能力、个人特质、职业价值观、职业方向及总体目标等。
(3)环境分析。包括:家庭环境分析、学校环境分析、社会环境分析、职业环境分析。
(4)组织分析。包括:行业分析、对组织制度、组织文化、领导人、组织运行机制、发展领域等的分析。
(5)职业定位及职业测评结果。
(6)计划实施和评估调整。
活动流程:
(一)初赛阶段:初赛在4月17日之前,有意向的学生可以通过提交报名表和职业生涯规划书的电子版至邮箱2508394796@qq.com,并加入QQ群,请参赛选手仔细认真填写,学院会根据选手提交的情况评选18名参赛选手晋级复赛,评选结束后学院会给成功进入复赛的同学发送短信。(报名表位于附件一中,职业生涯规划书要求在附件二)。
(二)复赛阶段:复赛学院将会请专业的老师和同学对18名参赛选手进行指导培训。在培训期间,选手们需完成决赛演讲PPT的制作,最终指导老师会在18名选手中选出9名选手参与决赛。
(三)决赛阶段
1、作品提交
选手在决赛前须向组委会提交以下参赛作品:生涯发展展示(PPT格式,不超过50MB;可加入视频,不超过500MB)。
2、现场评审
决赛设有主题陈述、评委提问环节。
(1)主题陈述(8分钟):选手结合生涯发展报告进行陈述和展示。
(2)评委提问(5分钟):评委结合选手陈述和现场表现进行提问。
3、评审机制
(1)评委设置:高校就业指导专家和企业HR组成评审团队。
(2)评审内容:评委针对选手展示内容进行提问,并还原职场真实情况进行模拟提问。
(3)评分方式:评委对选手进行评审,并采取所有评委平均分为选手成绩(保留小数点后2位)。
(4)平分处理:对关键名次平分选手,采取评委合议方式确定选手名次。
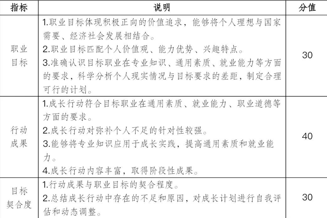
(5)评价指标:

(四)奖品下发阶段:本次决赛设有一等奖1名(奖品价值2500元);二等奖2名(奖品价值1000元);三等奖6名(奖品价值500元)。(获奖者均可获得相应的证书,奖品丰厚,希望大家积极参与报名!)
《大学生职业生涯规划书》写作的基本格式和要求:
1、将电子版提交至指定QQ邮箱。
2、标题依次为:“一”、“(一)”、“1、”、“(1)”等。
3、一级标题“一、”字号为小三号黑体,二级标题(一)、三级标题“1、”均为四号宋体加粗,以后正文内容字体为宋体小四字体。
4、行间距为设置为固定值22,请全文插入页码;全文字数控制在5000-6000字。
5、封面形式:字体与字号和图案点缀可自行设计,富有个性,但是封面必须要包含姓名、院系、专业、年级、班级、学号等基本信息。
【编辑:李扬 审核:蒋浩】